IVD原料论坛-抗体世界旗下的论坛

 找回密码
 立即注册
搜索
热搜: 抗体 抗原 磁珠
查看: 2583|回复: 0

造假的境界:上海交大硕士用一个不存在的基因发SCI 毕业

[复制链接]

4848

主题

4855

帖子

1万

积分

管理员

Rank: 9Rank: 9Rank: 9

积分
18254
发表于 2020-7-5 11:04:40 | 显示全部楼层 |阅读模式

从去年年底开始,中国论文就层出不穷地被人打假。


工程院院士曹雪涛被Bik博士公开质疑18篇论文造假,到今天,已经烟消云散,无人问津了。

最新消息中,曹院士风光无限,各种指点江山。


于是,后继者无数。

国产论文依旧接二连三的出幺蛾子,花样更是让人目不暇接。

今年2月,Bik博士又爆出惊天消息,共计435篇论文疑来源于同一个论文工厂,在作者无法提供解释之后,杂志已经开始批量撤稿。



而在五月下旬,来自中国三所高校的论文,又被指出剽窃以及伪造同行评议,捏造外国通讯作者。

这三篇诡异的论文,属于不同的研究领域,却都拥有同一个通讯作者,丹麦的罗斯基勒大学数学研究所的Beatriz Ychussie。

然而,经过杂志社联系查找,这个人根本不存在。


为什么要找一个不存在的人当通讯作者呢?极有可能,这几篇论文,来自于同一个论文工厂。

原本是分散造假,结果被人查出端倪,后续,论文全部被撤回。

再比如,5月底,又被揭露,8篇来源于不同作者、不同医院、不同癌症种类、不同蛋白表达的论文,却得到了完全一样的结果。


这概率,比彗星撞地球还小。

据统计,作者来源于不同的科研单位,包括一线医生、主任副主任医师、医院副院长等,而其中,多篇文章还由国家自然科学基金资助。

网友怒喷,中国科研的声誉还要不要了?期盼相关机构严惩。


结果,到了今天,没有任何进展。

可见,面子是不要了,扔地上踩踩了。

那么,这次撤稿,又因为什么原因?

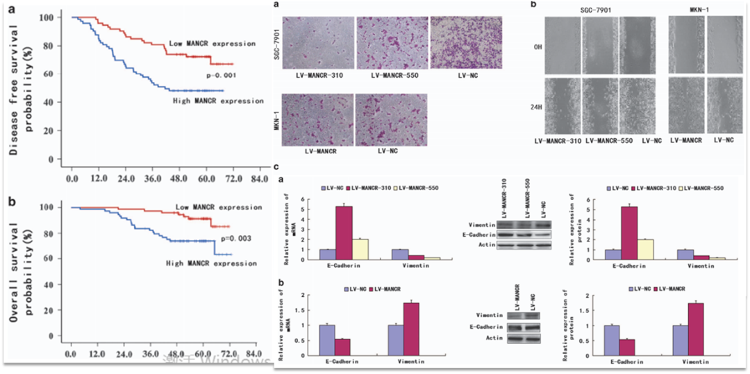
简单点说,上海交通大学医学院的研究生,用一个子虚乌有的基因,发表了一篇SCI。

这篇名为《MALAT2-activated long noncoding RNA indicates a biomarker of poor prognosis in gastric cancer》的文章,时隔五年后被发现存在问题,2015年发表后至今,期间,还被引用了27次。


5月27日,针对这篇文章,《癌症基因治疗》杂志发表了撤稿声明:


撤稿声明中称,

发表后,经过同行评议证实,只有一种被称为MALAT1的基因。
文章描述的MALAT2基因根本并不存在,所以,我们决定撤稿。

从捏造数据,伪造通讯作者,再到捏造研究成果,无中生有的科研大法,正在一步步进入臻境。

如同空中楼阁一样的科研成果,是怎么被论文作者研究完成并且发表的,当年又是如何通过同行评审的?

这究竟是论文评审员的锅,还是论文作者和导师的锅呢?

只能说论文确实写得好,装模作样的比较分析,再加上内容详实数据完美,一篇灌水文,问世了。


一切,都符合SCI的标准,然后,就糊弄过去了。

隔了这么多年才被打假,会不会产生连锁反应,误导后面的科研者?

当初27位引用该论文的研究者,又该作何感想。

引用了个啥?引用了个锤子,引用了毛线。

同时,通过关键词,还可以在知网上面找到相关的硕士学位论文。


这篇名为《LncRNA MALAT2 在胃癌中的表达及功能研究》的学位论文,是由2016届毕业的上海交大研究生田源完成,指导老师为汪昱。


在田源同学的硕士毕业论文中,附录中的第一篇公开发表的论文,就是那篇通知被撤稿的SCI,而田源同学正是SCI的第二作者。


一般情况下,小论文都是在学位论文的基础上提炼重点撰写的。

所以,究竟是SCI的第一作者陈风盗用了田源科研成果发表了SCI,或者,原本该是第一作者的田源忍痛割爱让出一作,又或者,集体作案,师兄弟都心知肚明?

反正,最后田源同学利用MALAT2基因这个课题,完成了毕业设计,并且顺利通过答辩和毕业。

当时,谁都无法预料,还有人会拿一个完全不存在的东西来研究和答辩,更何况,又有几个人有这样的胆量呢?

现在,田源同学早已经捧着上海交大的毕业证,潇潇洒洒闯天涯了。

但是,跑得了和尚跑不了庙,学生跑了,导师还在。

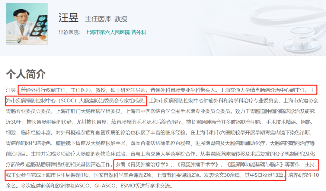
我在搜索引擎中,找到了这位在上海市第六人民医院普外科工作的汪昱主任。

为啥确定是他呢?因为在田源同学的硕士论文中,写明了硕士培养单位就是上海交通大学附属第六人民医院。

所以,专业方向是胃肠专业学科,参编《胃肠肿瘤治疗学》、《胃肠肿瘤手术学》的汪昱主任,完全对得上。


在论文造假猖獗灌水严重的今天,单篇论文出现问题不算什么,但是造假方式确实别出心裁。

那么,作为导师的汪昱教授,是如何指导学生完成科学研究的,还是说汪教授,也参与其中?

当众人对于论文造假都表示鄙夷时,深受科研之苦的人却表示了不同的看法。

不使用各种手段来美化数据,不认为操纵结果的人,才是被实验之神祝福的天选之人。
普通研究者,只能一边被导师辱骂为何出不了实验结果,一边还要承受不能毕业的痛苦。
简而言之,苦逼化科研人员,卖惨式倾诉心肠,合理化论文造假。


还有人认为,将职级和论文绑定在一起,为了五斗米,不得不屈身。

为五斗米折腰,是因为米的诱惑太大?难道不是人的定力不够吗?

恰饭不容易,既然不要这张脸,那就不要叫屈被人唾弃那张脸。

行有行规,没有人是轻轻松松的。

科研领域,严谨求实亦是基本准则。

这次论文的凭空捏造,不会是最后一次学术造假。

活久见系列,马上就会扩容了。

希望,形容词穷的那一天,不会太早来临。


参考文献:
BioWorld 论文造假新方式:伪造一个外国人通讯作者,堪比悬疑小说情节!BioWorld 一个不存在的基因,不仅发了上海交大硕士学位论文,还发了篇SCI

------------------------------------------------------------------------------
End

1500人QQ大群,欢迎加入
1号QQ群:140978441
2号QQ群:951835987

IVD原料论坛www.BBSivd.com
IVD原料世界--微信公众号

回复

使用道具 举报

您需要登录后才可以回帖 登录 | 立即注册

本版积分规则

QQ|1号QQ群:140978441|2号QQ群:951835987|Archiver|手机版|IVD原料论坛-抗体世界旗下的论坛

GMT+8, 2025-12-14 11:50 , Processed in 0.171497 second(s), 21 queries , WinCache On.

Powered by Discuz! X3.4

Copyright © 2001-2020, Tencent Cloud.

快速回复 返回顶部 返回列表